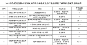
ƾ¾Ý¡¶ÔÀÑô¾¼Ã¼¼Êõ¿ª·¢ÇøÖ§³ÖÈí¼þºÍ¼¯³Éµç·²úÒµ·¢Õ¹Èô¸ÉÕþ²ß¡·£¨ºÏ¾Çø¹Ü¡²2022¡³195ºÅ£©¡¢¡¶ÔÀÑô¾¼Ã¼¼Êõ¿ª·¢ÇøÖ§³ÖÈí¼þºÍ¼¯³Éµç·²úÒµ·¢Õ¹Èô¸ÉÕþ²ßÖ´ÐÐϸÔò¡·£¨ºÏ¾ÇøÍ¶´Ù¡²2023¡³2ºÅ£©µÅ×йØÎļþ»®¶¨£¬ÏÖ¶Ô2022ÄêÔÀÑô¾¼Ã¼¼Êõ¿ª·¢ÇøÖ§³ÖÈí¼þºÍ¼¯³Éµç·²úÒµ·¢Õ¹Èô¸ÉÕþ²ßÄâ¶ÒÏÖ×ʽðÃ÷ϸ±í½øÐй«Ê¾£¬¹«Ê¾ÆÚ7Ì죨2023Äê11ÔÂ15ÈÕÖÁ2023Äê11ÔÂ21ÈÕ£©¡£
Õ÷ѯµç»°£ºÍ¶´Ù¾Ö 63679075¡¢63679085
¼à²ìÊҵ绰£º63679097
ÔÀÑô¾¼Ã¼¼Êõ¿ª·¢ÇøÍ¶×ÊÍÆ½ø¾Ö
2023Äê11ÔÂ15ÈÕ
¸½¼þ


