Ì²ÏªÏØ¡¢¸÷ÇøÈËÃñµ±¾Ö£¬Êе±¾Ö¸÷²¿ÃÅ¡¢¸÷Ö±Êô»ú¹¹£º
ÏÖ½«¡¶ÓÀÖÝÊвúÒµ²ó·öÕþ²ßÇåµ¥¡·Ó¡·¢¸øÄãÃÇ£¬²¢Ìá³öÒÔ϶¨¼û£¬ÇëÒ»²¢×¥ºÃ¹á³¹Âäʵ¡£
Ò»¡¢¸÷Õþ²ßÖ÷¹Ü²¿ÃÅÆ¾¾Ý²úÒµ²ó·öÕþ²ßÇ嵥ʵʱÔì¶©Ö´ÐÐϸÔò£¬È·±£»ÝÆóÕþ²ßÂäʵÂäϸÂ䵽λ¡£
¶þ¡¢Êм¶²ÆÕþ½±²¹×ʽð³¢ÊÔÔ¤Ëã×ܶî½ÚÔ죬°´Õþ²ßÖ÷¹Ü²¿ÃÅÇпéÆÌÅÅ¡£Ö÷¹Ü²¿ÃÅÒýÈ뾺ÕùÐÔ·ÖÅ䷽ʽ£¬¶ÔÉ걨ÏîÄ¿½øÐÐÔñÓÅÖ§³Ö¡£ÔÚÊÐÊý¾Ý×ÊÔ´¾Ö¡°ÃâÉê¼´Ïí¡±Çåµ¥ÖеĽ±²¹ÏîÄ¿£¬¸÷Õþ²ßÖ÷¹Ü²¿ÃÅÒªÒÀÕÕÓйØÒªÇóʵʱ¶ÒÏÖ¡£
Èý¡¢ÆóҵͳһÊÂÏîÉæ¼°¶àÏî²¹Öú»ò¼Î½±µÄ£¬ÒÀÕվ͸ߵ«²»³Á¸´ÏíÊÜ×¼ÔòÖ´ÐУ»×¼ÔòÉÏ£¬Îôʱ¶ÈÒÑͨ¹ýÆäËûÇþ·»ñµÃÖÐÑ롢ʡ¼¶ºÍÊм¶²ÆÕþ×ʽðÖ§³ÖµÄÏîÄ¿£¬²»Óè³Á¸´Ö§³Ö(ÓÐÌØÊâ»®¶¨Ö®±í)¡£
ËÄ¡¢¶ÔÉÏÄê¶È;ùÐ§Òæ×ÛºÏÆÀ¼ÛÁ˾ÖΪA¡¢B¡¢CµÄÆóÒµ£¬ÇкÏÖ§³ÖǰÌáµÄ£¬±ðÀëÒÀÕÕ100%¡¢90%¡¢80%¶ÒÏÖÖ§³Ö×Ê½ð£»ÆÀ¼ÛÁ˾ÖΪDµÄÆóÒµ£¬²»ÓèÕþ²ß×ʽðÖ§³Ö¡£
Î塢ƾ¾ÝÖ§³öÔðÈκͲÆÁ¦ÏàÆ¥ÅäµÄ×¼Ôò£¬¶ÔÊм¶³ǫ̈²ÆÕþ½±²¹Õþ²ß(ʡҪÇó´¦ËùÅäÌ×µÄÉæÆóÕþ²ß»òÒÑÃ÷È·³Ðµ£Ö÷ÌåÅäÌ×±ÈÀý·Ö¹ÜµÄÖ®±í),ÓÉÊм¶²ÆÕþ³Ðµ£¡£Éæ¼°´¦Ëù¹±Ï׵쬰´ÏÖÐвÆÕþÌåÔì·Ö¼¶³Ðµ£¡£
Áù¡¢È«Ãæ·¢Õ¹²úÒµ²ó·öÕþ²ß¼¨Ð§ÆÀ¼Û¹¤×÷£¬Ìá¸ß²ÆÕþ×ʽðʹÓÃÐ§Òæ£¬¼¨Ð§ÆÀ¼ÛÁ˾Ö×÷ΪÃÀÂúÕþ²ß¡¢Ô¤ËãÆÌÅÅ¡¢×ʽð·ÖÅäºÍ¸Ä½øÖÎÀíµÄ³ÁҪƾ¾Ý¡£
Æß¡¢Í³Ò»¹æ·¶²¢¶¯Ì¬ÖÎÀí¡£Æ¾¾Ý¹ú¶È¡¢Ê¡Õþ²ßµ÷ÕûÇé¿ö¼°ÎÒÊвúÒµ·¢Õ¹Çé¿ö£¬ÓÉÊвÆÕþ¾Öǣͷ£¬ÔÚÿÄêµÚÒ»¼¾¶Èͳһ¶ÔÕþ²ßÇåµ¥½øÐж¯Ì¬µ÷Õû£¬¸÷²¿ÃŲ»ÔÙµ¥¶À³ǫ̈²úÒµ²ó·öÕþ²ß¡£¶ÔÓÚ֮ǰ³ǫ̈µÄ¸÷ÀàÊм¶ÉæÆó²úÒµ²ó·öÕþ²ß(Êе±¾Ö³ǫ֧̈³ÔìóÒµÉÏÊкÍÖ±½ÓÈÚ×ʽ±²¹Õþ²ß³ÖÐøÖ´ÐÐ),ÓèÒÔ·ÏÖ¹¡£
°Ë¡¢±¾Õþ²ßÇåµ¥×Ô2023Äê1ÔÂ1ÈÕÆðÖ´ÐУ¬Ö´ÐÐÖеľßÌåÎÊÌâÓÉÊвÆÕþ¾Ö»áͬ¸÷Õþ²ßÖ÷¹Ü²¿ÃÅÕÆ¹ÜÚ¹ÊÍ¡£
2023Äê4ÔÂ12ÈÕ
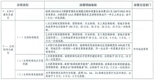
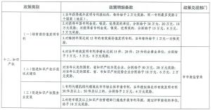
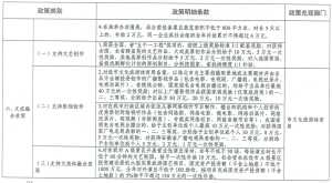
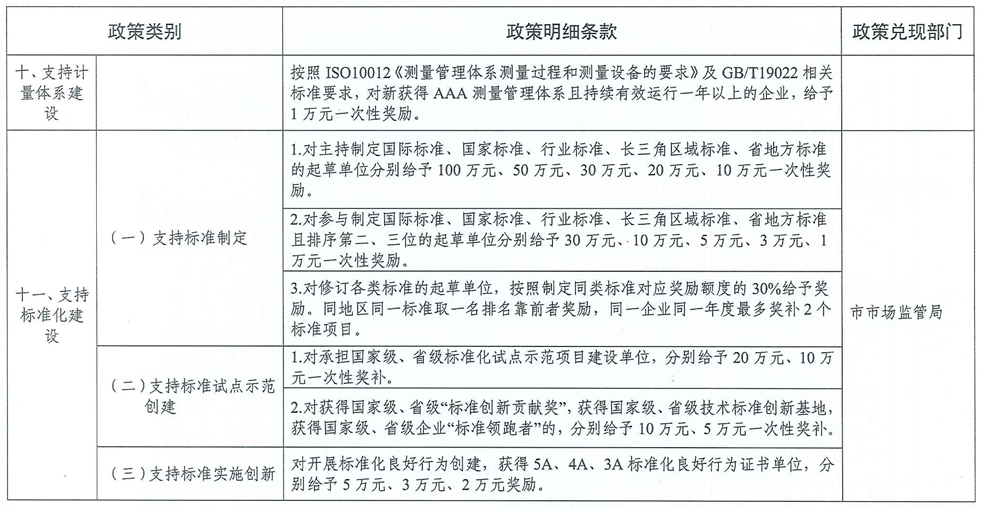
¸½¼þ£ºÓÀÖÝÊвúÒµ²ó·öÕþ²ßÇåµ¥
































